为满足医疗临床需要,更好地为患者提供医疗服务,现对下列项目进行院内采购,欢迎符合资格条件的单位积极参与投标。
一、采购项目内容:信息化系统设备运维服务项目
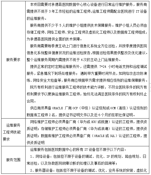
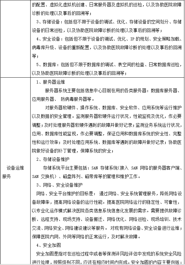
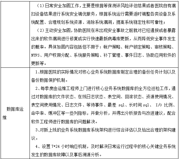
二、 参数要求:



三、采购编号:采购办2024-20
四、最高限价:18万元
五、资质要求:
报名单位必须具备如下条件:
1、在国内工商管理部门注册,具有独立的法人资格;
2、本项目内容在其经许可的经营范围内;
3、未被“信用中国”网站(www.creditchina.gov.cn)列入失信被执行人、重大税收违法案件当事人名单、政府采购严重失信行为记录名单。(请提供网页截图及前3年内在经营活动中没有重大违法记录的书面声明);
4、本项目不接受联合体投标。
六、报名需提交材料:
1、投标函加盖单位公章(见招标管理--流程表单--附件1)
2、招标采购项目报名表;(见招标管理--流程表单--附件2)
3、投标公司资质:法人营业执照(三证合一)、税务登记证、组织机构代码证、经营许可证、经营备案凭证等的复印件。
4、法定代表人身份证明和授权委托书格式要求(见招标管理--流程表单--附件3)
5、产品生产厂商的营业执照、生产许可证、产品注册证(均需复印件)。
6、未被“信用中国”网站(www.creditchina.gov.cn)列入失信被执行人、重大税收违法案件当事人名单、政府采购严重失信行为记录名单。(请提供网页截图及前3年内在经营活动中没有重大违法记录的)
7、投标产品须注明品牌、型号、价格、使用年限、参数对照表或参数承诺说明等。
8、所投产品均需近半年生产,质保最少两年。
9、如设备需专用耗材必须提供耗材的价格一览表。
10、提供服务承诺函,承诺内容包含但不仅限于规格要求及资质要求的相关内容
11、与此项目相关的其他资料。
要求:投标公司将招标采购项目报名表于 2024年6月17日 17:00之前将扫描件发送至cdxyycgb@163.com邮箱。其他材料请加盖单位公章按要求装订成册(格式要求见招标管理-流程表单-附件3),一正本,两副本,另附报价单、若有产品介绍彩页可放置4份,密封后于2024年6月17日 17:00之前送达。
标书封面注明投标项目、联系人及联系电话,开标时间另行通知(所有标书概不退还)
七、报名截止日期:2024年6月17日
八、联系方式:
联系科室:河北省承德市承德县医院门诊四楼419室采购办
联系人:张朝
联系电话:0314-3129208